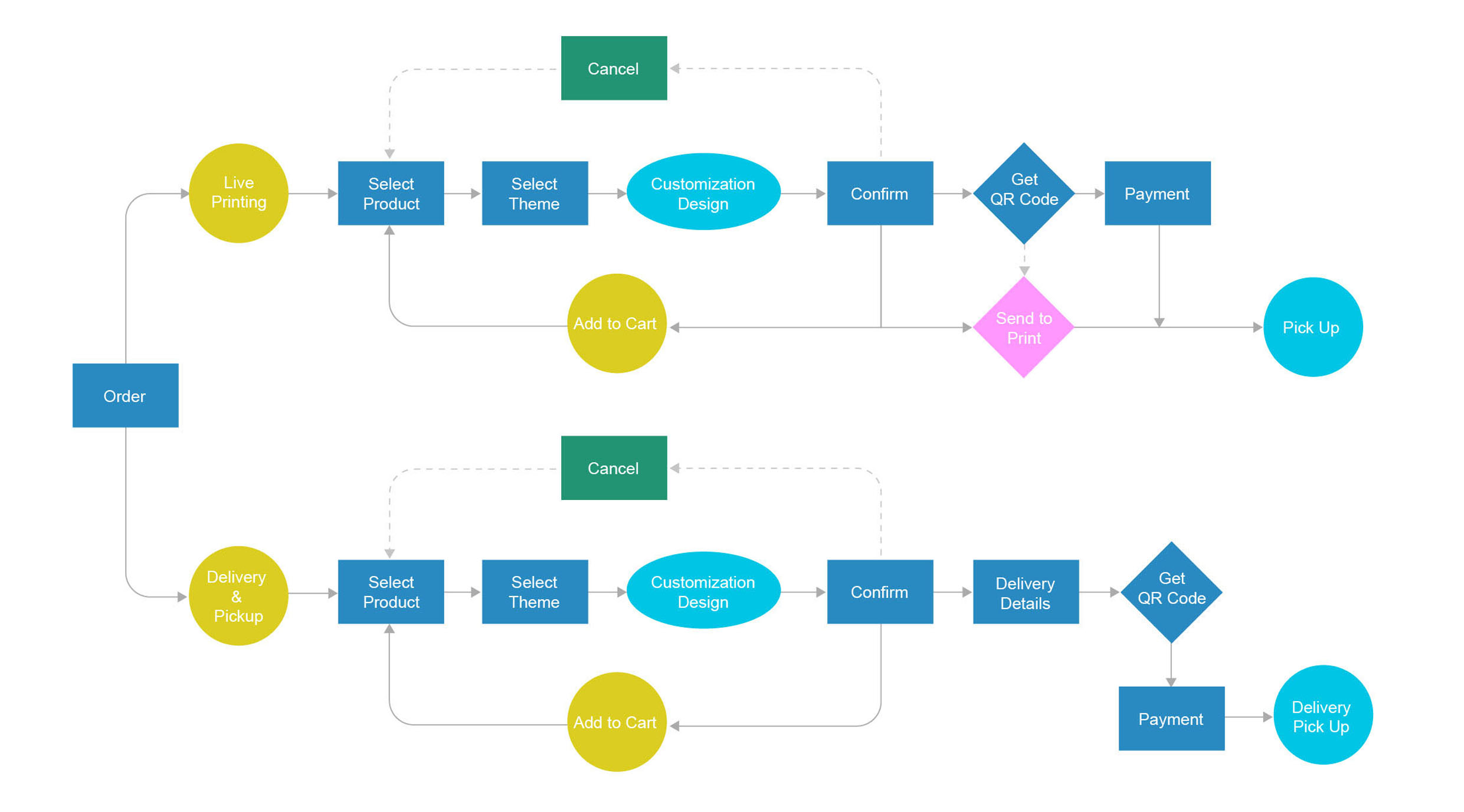
Plugcustom Kiosk UI/UX Design

Plugcustom is a startup specializing in on-demand printing services across a wide range of customizable products. To enhance customer engagement and streamline the ordering experience, this project focused on designing an intuitive and enjoyable kiosk interface.